Skip to main content
Knowledge Base NF
View All
Search
Shelves
Books
Log in
Info
Content
Alur Pengerjaan Tryout...
Page Revisions
Revision #2064 Changes
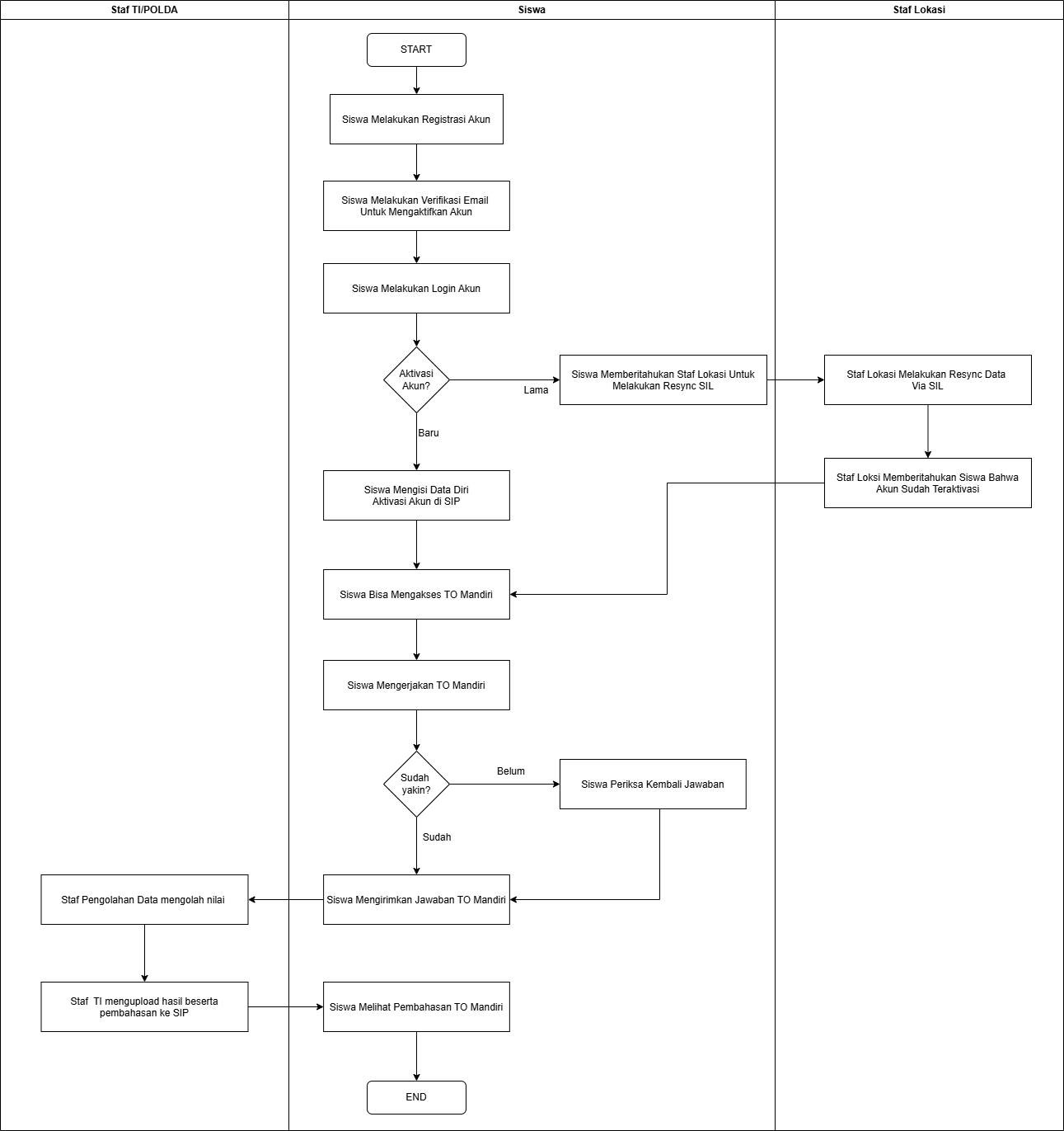
Alur Pengerjaan Tryout Mandiri
Back to top