Skip to main content
Knowledge Base NF
View All
Search
Shelves
Books
Log in
Info
Content
Books
Panduan Short Class
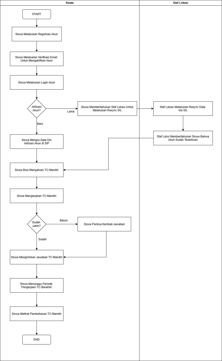
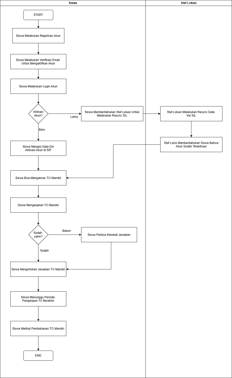
Alur Pengerjaan Tryout...
Alur Pengerjaan Tryout Mandiri
Enter section select mode
Next
Fitur SIP V.3 Untuk Short Class
Back to top