Skip to main content
Knowledge Base NF
View All
Search
Shelves
Books
Log in
Info
Content
Books
Cuti dan Izin Pegawai
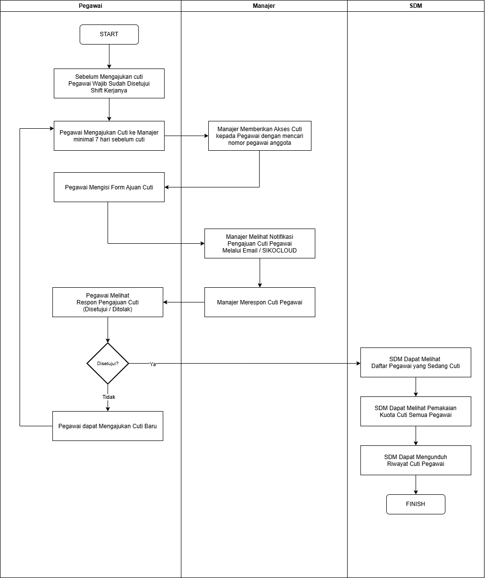
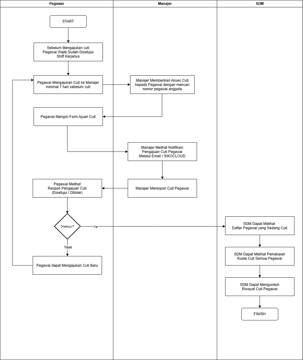
Alur Cuti Pegawai
Alur Cuti Pegawai
Enter section select mode
Next
Pegawai Mengajukan Cuti ke Manajer
Back to top